Instance Verification Kit (IVK)
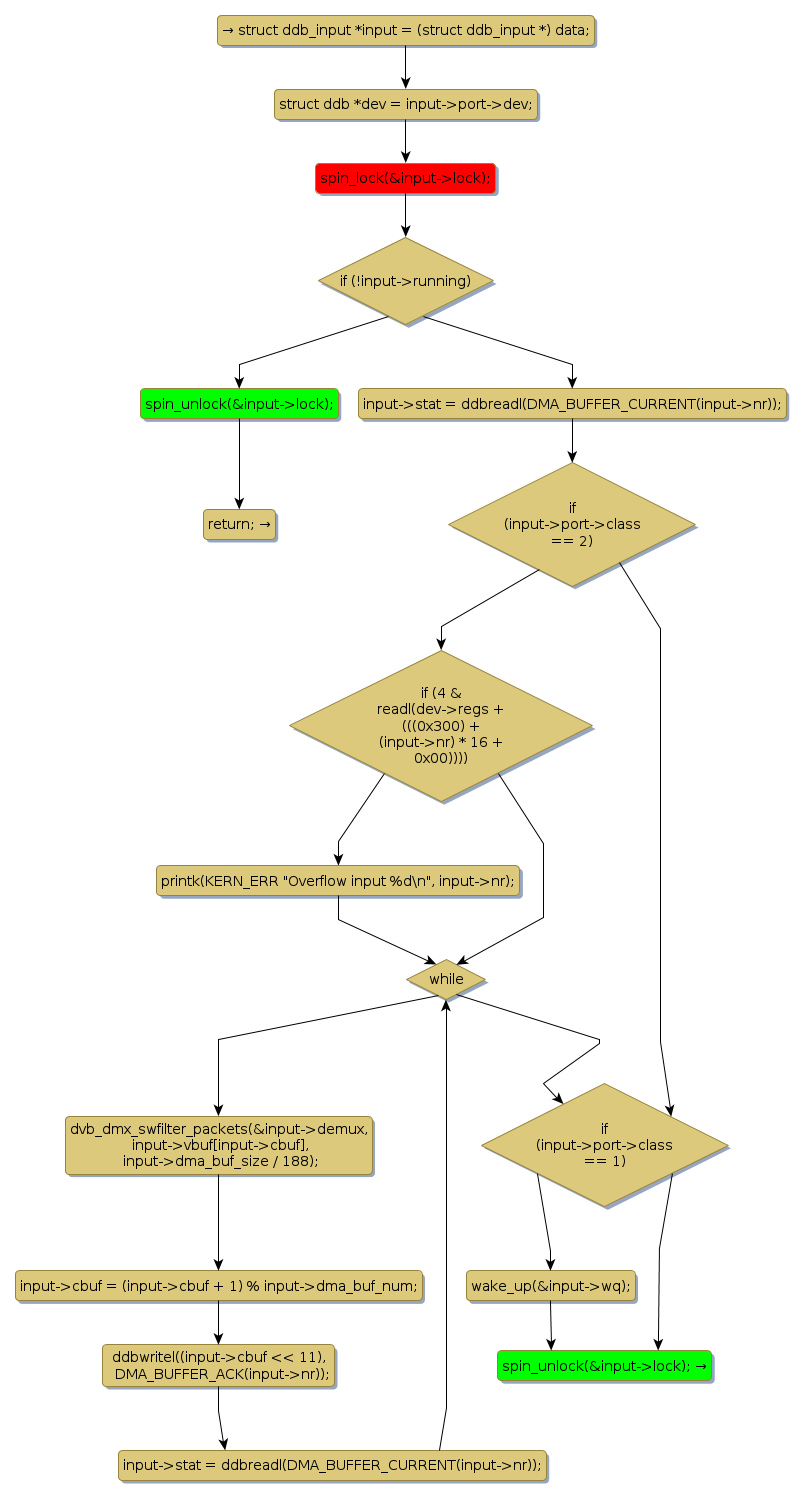
spin lock @ [25398+24+/linux-3.19-rc1/drivers/media/pci/ddbridge/ddbridge-core.c]
Instance Signature: lock
|
The Matching Pair Graph:
|
|
Function Name
|
Control Flow Graph (CFG)
|
Events Flow Graph (EFG)
|
Source Correspondence
|
|
input_tasklet
|
|
|
[25269+13+/linux-3.19-rc1/drivers/media/pci/ddbridge/ddbridge-core.c]
|